到底去哪儿留学?可谓是每个留学家庭纠结的难题之一。今天,小亨汇总了英国、美国、加拿大、香港、新加坡五大热门留学目的地的优劣势,希望帮助大家解惑。
排名对比

可以说,无论是教学质量还是国内外业界的认可程度,以上提到的几个热门留学地都获得了世界的全方位认可,大家都可以放心选择。
学制——读几年才能毕业?
美国本科普遍4年,硕士2年。
英国
英国大部分地区本科3年,硕士1年,即4年可以完成本硕课程拿到文凭。但苏格兰地区院校本科为4年,例如爱丁堡大学、格拉斯哥大学、圣安德鲁斯大学等。
加拿大
加拿大本科4年,硕士1-2年。
香港
香港本科四年制, 硕士2年。
新加坡
新加坡本科四年制,硕士2-3年左右,全部完成需要6-7年左右时间。

留学费用
01 美国

生活费估算方面,由于学生的消费习惯和美国不同城市的消费水平,花销有比较大的差别。综合算下来,美国本科每年的费用在35-70万人民币左右。
02 英国

一年最基本的费用需要25万港币(20万人民币)左右。
根据学生反馈,在新每年基本生活费在10万元左右,综合来看每年15-20万左右的预算。
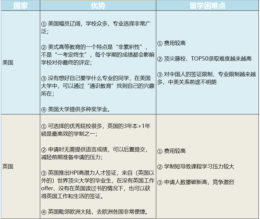
各国优劣对比


想要上名校,无论选择哪个国家,都需要付出比别人更多的努力。希望大家在考虑去哪留学时,除了对以上因素进行综合考量,再锁定适合自己的留学国家,尽早规划,尽快准备。
亨瑞国际教育
亨瑞国际教育秉承“尊重个性、全面规划、全程陪伴”的服务理念,以激发学生学习热情,挖掘学习潜能,帮助学生学业快速提升为己任。基于学生的能力、价值观、个性、兴趣、目标,通过个性化定制,全面提升学生学术能力、领导力、影响力等综合竞争力,助力其实现名校飞跃,成就美好未来。
咨询热线 400-608-0606
亨瑞国际教育
个性化定制一站式服务全流程陪伴
亨瑞国际教育创造:海外身份+体育早规划,助力子女优先入读国内国际学校,免试入读清华北大,冲刺哈佛耶鲁。30年来,亨瑞国际教育成功帮助数万家庭子女顺利进入国内外名校。
亨瑞国际教育拥有近500名常青藤名校前任招生官、面试官、外籍文书专家、资深教育顾问、名企职业导师等,凭借遍布中国及美、加、英等国的50余家分支机构,提供教育规划、背景提升、名校申请、面试辅导、选课指导、实习就业、身份规划、海外应急事务处理的一站式专业服务。
亨瑞国际教育秉承“尊重个性、全面规划、全程陪伴”的服务理念,以激发学生学习热情,挖掘学习潜能,帮助学生学业快速提升为己任。基于学生的能力、价值观、个性、兴趣、目标,通过个性化定制,全面提升学生学术能力、领导力、影响力等综合竞争力,助力其实现名校飞跃,成就美好未来。