和内地高考一样,每年香港高考都是大事,堪称“打响人生第一炮”的重要战役!
不过,跟内地“两三天写到手断”的高考不同,香港高考年年堪比“马拉松”,比如今年要从4月1日一直考到4月30日,整整考一个月!
以下是今年的考试安排表:

图源:香港考试及评核局
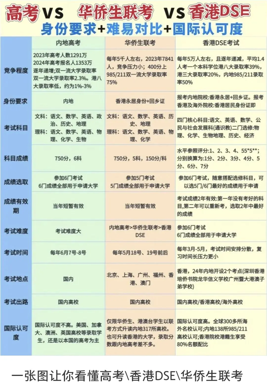
近年来,香港DSE考试因升学路径广、竞争压力较小、允许偏科等优势,成为内地中产家庭的新选择。
而另一个华侨生联考同样是众多内地家长在高考之外给孩子开辟的新捷径。
今天小亨给大家整理了这两大“升学利器”的区别,让我们一起看看具体内容吧!
DSE考试&港澳台联考介绍
DSE考试
根据香港考评局公布的数据,今年DSE考试的报考人数达到5.5万人,比去年多了快10%,这是2019年以来第一次突破5.5万人大关。
香港中学文凭考试(DSE),是香港政府2012年推出的公开考试,相当于香港的高考。
它是由香港考评局统一组织考试并接受内地考生报考的全球**一个可以用中文应答的国际考试,成绩受内地、香港以及海外高校认可。
华侨生联考
2025年华侨生联考报名考生也再创新高!据统计,截止至3月底,报名流水号大约为292550,也就意味着本次预报名的考生人数约为12550人,首次破1.2万大关。
“华侨生联考”又叫“港澳台联考”,全称《中华人民共和国普通高等院校联合招收华侨及港澳台地区学生考试》。
它是我国为了照顾生活在港、澳、台地区以及国外华侨生而专门设立的一项升学考试,是平行于全国“普通高考”(统考)的另一种升学形式。
考试科目区别
DSE考试
核心科目:中国语文、数学、英国语文、公民与社会发展
选修科目:中国文学,生物,企业、会计与财务概论,英国文学,化学,设计与应用科技,中国历史,物理,音乐,经济,地理,体育
DSE考试是4+2模式,学生可以选择自己最擅长的选修课程。
华侨生联考
文史类:语文、数学、英语、历史、地理
理工类:语文、数学、英语、物理、化学
报考条件区别
DSE考试
本地考生:18岁前取得香港身份(永居和非永居)即可成为本地考生,这些考生可以比非本地考生更容易地进入香港的大学。
自修生(并非在香港中学就读的学生):如果符合以下任意一项条件,自修生就可以报名参加香港中学文凭考试。
1
曾经参加过香港中学文凭考试或相等考试(如内地高考、英国大学入学考试A-Level、美国大学预修课程AP等)。
2
以考试年份的1月1日计算,年满19岁。
3
尽管没有修读香港中学文凭考试课程,但在考试前一年已经毕业,或正在修读等同中六(即内地高三)的课程。
如果内地学生通过了DSE考试并准备申请高校,那就只能申请港澳或海外的大学,不能申请内地大学。
但是有一类内地学生例外,那就是拥有香港身份并且尚未注销内地户口的同学,可以同时参加内地高考、香港DSE考试和华侨生联考。

华侨生联考
香港永居身份+回乡证
即考生需要有香港的永居身份和回乡证,注销了内地户口。值得一提的是谁考试谁去申请回乡证就行,考试的家长不需要注销内地户口。
升学方向区别
DSE考试
升学方向非常多元化,不仅可以报考香港和澳门地区的高校,还能申请内地145所高校以及300多所海外顶尖大学(如剑桥大学、耶鲁大学、纽约大学、悉尼大学、多伦多大学、新加坡国立大学、早稻田大学等国外知名学府)。

华侨生联考
升学方向主要是内地高校,2025年参与招生的本科院校共392所。

考试优势盘点


DSE考试

华侨生联考

对于非永居家庭,DSE是衔接香港与全球教育的跳板;而华侨生联考则是永居身份持有者冲刺内地名校的利器。那么这两者相比又要怎么选择呢?
1、如果孩子想有更多的升学选择,可以考虑DSE,因为DSE的出路更广,可以申请香港和内地的高校,而且升读985内地顶尖高校的分数线并不是特别高。
2、如果孩子的成绩一般,尤其是英语成绩不太好,那么建议参加联考。
3、如果孩子的英语基础比较好,而且雅思成绩达到了6分以上,那么DSE更有优势。对于内地学生来说,香港DSE的难点主要在于英语,而华侨生联考的考试体系与高考相似,对英语的要求相对较低。
亨瑞国际教育
个性化定制一站式服务全流程陪伴
亨瑞国际教育创造:海外身份+体育早规划,助力子女优先入读国内国际学校,免试入读清华北大,冲刺哈佛耶鲁。30年来,亨瑞国际教育成功帮助数万家庭子女顺利进入国内外名校。
亨瑞国际教育拥有近500名常青藤名校前任招生官、面试官、外籍文书专家、资深教育顾问、名企职业导师等,凭借遍布中国及美、加、英等国的50余家分支机构,提供教育规划、背景提升、名校申请、面试辅导、选课指导、实习就业、身份规划、海外应急事务处理的一站式专业服务。
亨瑞国际教育秉承“尊重个性、全面规划、全程陪伴”的服务理念,以激发学生学习热情,挖掘学习潜能,帮助学生学业快速提升为己任。基于学生的能力、价值观、个性、兴趣、目标,通过个性化定制,全面提升学生学术能力、领导力、影响力等综合竞争力,助力其实现名校飞跃,成就美好未来。